mRNA-1273 and Pfizer-BioNTech's BNT162b2 are currently being administered on a large scale worldwide. Both of these vaccines use the spike protein (S) of the novel coronavirus as the main immunogen, encoding the full-length S protein, which contains two proline mutations in the S2 region, forming a pre-fused and stable S trimer, generating strong immunogenicity and facilitating the immune system's recognition of the novel coronavirus.
Up to now, the research strategy for mRNA vaccines has placed more emphasis on how to enhance the efficacy, breadth and stability of vaccines.
On October 7, 2022, Moderna published the preclinical evaluation results of their designed mRNA vaccine for expressing the receptor binding domain (RBD) and N-terminal region (NTD) of the S protein as a single domain mRNA vaccine or a combination of multiple domains on BioRxiv.
Compared with the mRNA-1273 vaccine encoding the full-length spike protein that has been widely used in clinical practice, the candidate vaccine mRNA-1283 linked to NTD-RBD demonstrated better antigen expression, antibody response, and stability at refrigeration temperatures (2-8°C). In mice immunized with mRNA-1283 as the primary immunization, enhancer or mutation-specific enhancer, similar or stronger immune responses and protective effects against viral infection were produced compared with mice immunized with mRNA-1273 vaccine against wild-type, β type, δ type or omicron (BA.1) strains. Especially at lower vaccine doses, this series of results has pushed mRNA-1283 (NCT05137236) towards clinical evaluation.
Researchers developed four domain mRNA vaccines based on the S protein sequence of WA1/2020 (Figure 1), encoding RBD (mrNA-1284); NTD (mRNA-1285); RBD and NTD are mixed as two independent mrnas in a 1:1 ratio (mRNA-1282); NTD-RBD is connected through the G3SG3 linker (mRNA-1283). All mrnas carry membrane Mosaic protein sequences to promote cell surface expression and are encapsulated in LNPs.

Figure 1: Structural design of several domain mRNA vaccines
In vitro transfection experiments demonstrated that domain-based mRNA vaccines showed stable expression of NTD and RBD proteins in vitro transfection. In vivo expression experiments demonstrated that the domdomain based candidate vaccine exhibited high levels of NTD and RBD expression on the cell surface of mice in vivo.
Subsequently, by determining the levels of specific immunoglobulin G (IgG) antibodies and neutralizing antibodies against S-2P-, RBD- and NTD-, as well as the responses of two T cell CD4+ and CD8+ cytokines to S1, S2 and RBD peptides, The immunogenicity of BALB/c mice using single-component domain mRNA vaccines was evaluated (Figure 2); When the four domain mRNA vaccines were administered to mice in two doses, they could all induce high levels of anti-S-2P specific IgG antibodies and neutralizing antibodies in the mice. Among them, the highest level of neutralizing antibodies was observed in the MRNA-1283 group. Meanwhile, when two doses of mRNA-1283 were inoculated 21 days later, the basal immunized mice produced an antibody response higher than that of mRNA-1273 at a lower dose. Further integrity studies on mRNA-1283 revealed that the storage stability of mRNA-1283 improved at 2-8°C, and it still maintained 62% of its initial integrity after 12 months, while mRNA-1273 only had 63% of its integrity after 6 months. The above characteristics make mRNA-1283 a candidate vaccine with strong appeal in clinical evaluation.

Figure 2: Immunogenicity, low-dose characteristics and storage stability of domain-based mRNA vaccines.
With the emergence of new SARS-CoV-2 variants, it is crucial to evaluate the performance of vaccines against these strains.
Previous studies have shown that in individuals vaccinated with mRNA-1273, the neutralizing antibody level of the variant B.1.351 was much lower than that of the variant D614G. After the primary immunization with mRNA-1283, compared with the second doses of mRNA-1273 and mRNA-1273.351, the levels of specific neutralizing antibodies against the variant strains D614G and B.1.351 produced by the booster dose of mRNA-1283.351 increased by 9.6 times and 19.5 times, respectively. This gap is more pronounced at lower dose levels (0.1 μ g vs 1 μ g) (Figure 3). In addition, after the first two doses of the mRNA-1273 series vaccine, the neutralizing antibody level produced by injecting the mRNA-1283 mutation-specific vaccine as a booster was also higher than that of the equivalent mRNA-1273 mutation-specific booster.

Figure 3: Immunogenicity of basal immunized mice that received mRNA-1273 or mRNA-1283 after receiving a matched specific enhancer for the SARS-CoV-2 variant B.1.351.
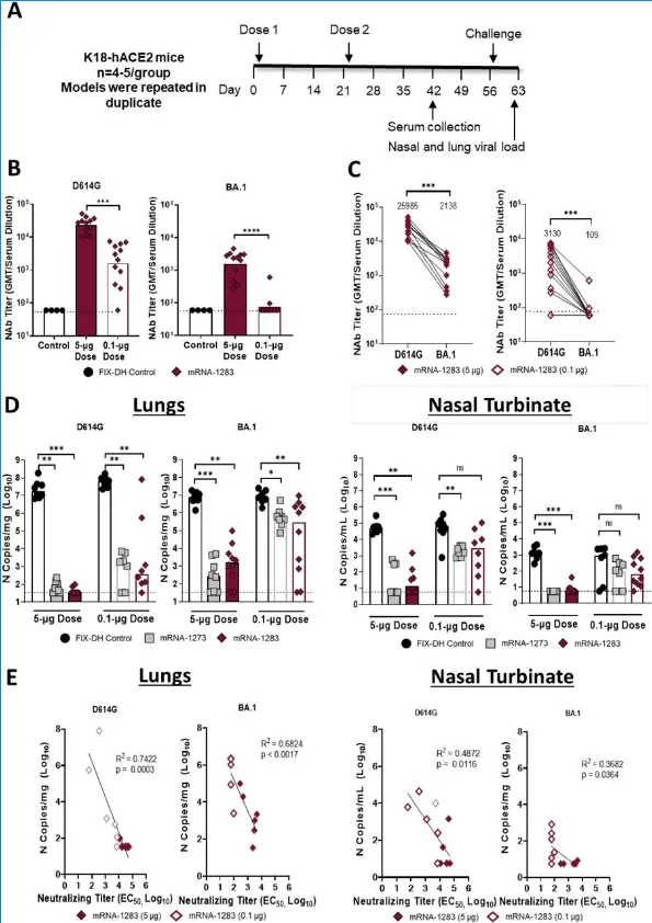
Finally, the study also evaluated the ability of mRNA-1283 to prevent new variants of COVID-19. After vaccination with the WA1/2020 COVID-19 variant D614G or the variant BA.1, compared with the control group, the viral load in the lungs, nasal conchae and nasal irrigation fluid of mice vaccinated with 5µg of mRNA-1283 was significantly reduced. Between mice vaccinated with mRNA-1283 and mRNA-1273, The neutralizing antibody level after immunization is similar to the viral copy level after challenge. Regardless of the dose, the protective capabilities of mRNA-1273 and mRNA-1283 against the COVID-19 variant BA.1 were both lower than those against the variant D614G(Figure 4).

Figure 4: Immunogenicity of basal immunized mice receiving mRNA-1273 or mRNA-1283 and challenges from variants D614G and BA.1.
In the face of the newly emerged SARS-CoV-2 variant, it is crucial to adjust the vaccination strategy and use platforms that can provide rapid and global distribution. Therefore, as a vaccine, mRNA-1283 shows considerable research prospects. It can trigger a strong immune response at low doses and has the potential to be stored for a longer time under refrigerated conditions.
The evaluation of mRNA-1283 in Moderna's ongoing Phase II clinical trial in healthy adults (NCT05137236) will provide important data on the safety and immunogenicity of the vaccine.
Baorui Biotech is actively laying out the development of mRNA vaccine raw material enzymes in the biopharmaceutical field. Relying on a complete R&D platform and development experience, and adhering to the consistent high-quality requirements for products, We have now developed a series of core raw material enzyme products for mRNA vaccine production, including T7 RNA polymerase, varicella virus capping enzyme, dioxomethyltransferase, mRNA caudase, inorganic pyrophosphatase, and RNase inhibitors, which are conducive to the industrialization process of mRNA.

ReferencesGuillaume B.E. Stewart-Jones, Sayda M. Elbashir et al.Development of SARS-CoV-2 mRNA vaccines encoding spike N-terminal and receptor binding domains.bioRxiv 2022.10.07.511319;
0756-8699969
Address: No. 88, Shuian 1st Road, Nanping Science and Technology Park, Xiangzhou District, Zhuhai City, Guangdong Province
Email: marketing@biori.com
Wechat official account |
Product consultation |
Join us |
Video Account |

