文章来源:GMP办公室
近日,国家标准信息公共服务平台发布了新版 GB/T 25915.3-202X《洁净室及相关受控环境 第 3 部分:检测方法》草案,该文件生效后将替代 GB/T25915.3—2010《洁净室及相关受控环境 第 3 部分:检测方法》,与旧版相比,变化如下:
a. 修改术语“离散粒子计数器”为“光散射离散粒子计数器”(见 3.6.4);
b. 增加了“受控环境”(见 3.1.3)“分辨率”(见 3.1.6)“灵敏度”(见 3.1.7)和“配有流量计的风量罩”(见 3.6.3)的术语描述;
c. 删除了“大粒子”“M 描述符”“U 描述符”“超微粒子”“标准渗漏透过率”“平均风量” “非等动力采样”“串级撞击采样器”“凝聚核计数器”“计数效率”“微分迁移率分析仪”“扩散元件”“伪计数”“风量罩”“同轴采样”“等动力采样”“粒径限制器”“阈值粒径”“飞行时间粒径测量”和“虚拟撞击器”等术语;
d. 更改了“必测项目”为“一般检测”,并更新了具体内容(见 4.1.1,2010 年版 4.1.1);
e. 更改了“可选检测项目”为“支持性检测”,并更新了检测项目(见表 2,2010 年版表 2);
f. 更改了空气压差检测(见 4.2.1,2010 年版 4.2.3)、气流检测(见 4.2.2,2010 年版 4.2.2)、气流方向检测与可视化(见 4.2.3,2010 年版 4.2.5)、自净检测(见 4.2.4,2010 版 4.2.9)、温度检测(见 4.2.5,2010 年版 4.2.6)、湿度检测(见 4.2.6,2010 年版 4.2.6)、已装过滤系统检漏(见 4.2.7,2010 年版 4.2.4)、维护结构密闭性泄漏测试(见 4.2.8,2010 年版4.2.10)、静电和离子发生器测试(见 4.2.9,2010 年版 4.2.7)、粒子沉降测试(见 4.2.10, 2010 年版 4.2.8);
g. 删除了空气悬浮粒子计数(见 2010 年版 4.2.1);
h. 删除了检测规程清单中的“属于洁净度分级和常规检测的空气悬浮粒子计数”“空气超微粒子计数”“空气大粒子计数”三个大项(见表 A.1,2010 年版表 A.1);
i. 更改了检测规程清单中的“压差”“气流”“气流方向与显形检查”“自净”“温度”“湿度” “已装过滤器检漏”“围护结构密闭性泄漏检测”“静电和离子发生器”“粒子沉降”10 个大项(见表 A.1,2010 年版表 A.1);
j. 增加了“隔离检测”(见表 A.1);
k. 增加了“检测和验证计划”(见 A.3);
l. 删除了原附录 B 中“属于洁净度分级与常规检测的空气悬浮粒子计数”“空气超微粒子计数” “空气大粒子计数”“气流方向检测和显形检查”等检测方法;
m. 更改了压差检测、气流检测、自净检测、温度检测、湿度检测、已装过滤器系统检漏、围护结构密闭性泄漏测试、粒子沉降检测的检测方法(见附录 B);
n. 增加了隔离检测方法(见附录 B.11)
o. 删除了原附录 C 中“空气悬浮粒子计数”“超微粒子计数”和“大粒子计数”(见 2010 年版附录 C);
p. 增加附录 C 测试仪器、概述,描述了仪器基本要求;
q. 更改了压差检测、气流检测、气流方向及可视化、自净检测、温度检测、湿度检测、已装过滤系统的检漏、围护结构密闭性泄漏检测、静电和离子发生器检测、粒子沉降检测、(见附录 C,2010年版附录 C);
r. 增加了隔离测试仪器要求(见附录 C)
全文如下:
洁净室及相关受控环境
第 3 部分:检测方法
1 范围
本文件提供了支持洁净室和洁净区运行的检测方法,以满足空气洁净级别、其他洁净属性和相关控制条件。
性能检测针对是空态、静态和动态3 种可能的占用状态下的单向流和非单向流型式洁净室和洁净区。
本文件推荐了测定性能参数用检测仪器和检测程序。某些检测方法受限于洁净室或洁净区的类型,为此,本文件推荐了若干替代方法。
为了满足不同用户的要求,对于某些检测项目,本文件推荐了几种不同的方法和仪器。若客户与供应商协商同意,也可以使用本部分未介绍的其他替代方法。替代方法未必给出相同的测量结果。
本文件不适用于测量洁净室或隔离装置内的产品或工艺。
注:本文件并不旨在说明与其使用相关的安全注意事项(例如,使用危险材料、操作和设备时)。
本文件使用者有责任在使用前制定适当的安全和健康实践,并确定法规限制的适用性。
2 规范性引用文件
本文件无规范性引用文件。
3 术语和定义
下列术语和定义适用于本文件。
3.1 一般术语
3.1.1
洁净室 cleanroom
空气悬浮粒子数量浓度受控和分级的房间,其设计、建造和使用方式可控制房间内进入的、产生的、滞流的粒子。
注 1:空气悬浮粒子级别已有规定(3.2.4)。
注 2:也可指定和控制其他洁净属性的水平,例如空气中的化学物、微生物或纳米级浓度,以及表面洁净方面的粒子、纳米级、化学物和微生物浓度。
注 3:必要时也可控制其他相关物料参数,如温度、湿度、压力、振动和静电。
[来源:GB/T25915.1:20212021,3.1.1]
3.1.2
洁净区 clean zone
空气悬浮粒子数量浓度受控和分级的界定空间,其设计、建造和使用方式可控制空间内进入的、产生的、滞流的粒子。
注 1:空气悬浮粒子级别已有规定(3.2.4)。
注 2:也可指定和控制其他洁净属性的水平,例如空气中的化学物、微生物或纳米级浓度,以及表面洁净方面的粒子、纳米级、化学物和微生物浓度。
注 3:洁净区可以是洁净室中的指定空间,也可以通过隔离装置实现。这种装置可以位于洁净室内或室外。
注 4:必要时也可控制其他相关物料参数,如温度、湿度、压力、振动和静电。
[来源:GB/T25915.1—20212021,3.1.2]
3.1.3
设施 installation
洁净室(3.1.1)或一个或多个洁净区(3.1.2),以及所有相关结构、空气处理系统、服务设施和公用设施。
[来源:GB/T25915.1—2021,3.1.3]
3.1.4
隔离装置 separative device
采用构造和动力学方法在确定的容积内外创建可靠隔离水平的设备。
注:某些行业专用隔离装置有:洁净风罩、隔离箱、手套箱、隔离器、微环境。
[来源:GB/T25915.7—2010,3.17]
3.1.5
分辨率 resolution
可被测量的最小变量,即在相应显示中产生的。可辨认的变化。
注 1:噪声(内、外部)或摩擦等因素可决定分辨率,被测的量值也可决定分辨率。
[来源:GB/T25915.1—2021,3.4.1]
3.1.6
灵敏度 sensitivity
测量系统指示的变化值和被测量量值的相应变化值的比值。
3.2 与空气悬浮粒子有关的术语
3.2.1 空气悬浮粒子 airborne particle
悬浮在空气中,粒子从1 nm 到100 μm 的液态或固态的活性或非活性尘埃粒子。
注:用于洁净度等级分级,参见GB/T25915.1—2021, 3.2.1.
3.2.2 数量中值粒径 count median particle diameter
CMD
按粒径排列粒子时,处于中位数的粒子的粒径值。
注:占一半数量的粒子其粒径小于数量中值粒径,占另一半数量的粒子其粒径大于该数量中值粒径。
3.2.3 质量中值粒径 mass median particle diameter
MMD
按质量排列粒子时,处于中位数的粒子的粒径值。
注:占全部粒子质量一半的粒子其粒径小于质量中值粒径,占另一半质量的粒子其粒径大于该中值粒径。
3.2.4 粒子浓度 particle concentration
单位体积空气中粒子的个数。
[来源:GB/T25915.1—2021,3.2.3]
3.2.5 粒径 particle size
给定粒径测定仪测得的、与被测粒子的响应量相当的球体直径。
注:光散射离散粒子计数器给出的是光学等效直径。
[来源:GB/T25915.1—2021,3.2.2]
3.2.6 粒径分布 particle size distribution
以累积分布表示的粒子浓度与粒径的函数关系。
[来源:GB/T25915.1—2021,3.2.4]
3.2.7 测试气溶胶 test aerosol
具有已知并受控的粒径分布及浓度的固体和(或)液体粒子的气态悬浮物。
3.3 与空气过滤器和过滤系统有关的术语
3.3.1 气溶胶发尘 aerosol challenge
对过滤器和已装过滤系统施用检测气溶胶的过程。
3.3.2 渗漏限值 designated leak
客户与供应商商定的,可用光散射离散粒子计数器(LSAPC)或气溶胶光度计扫描测出的设施泄漏最大允许透过率。
3.3.3 稀释装置 dilution system
按已知容积比将气溶胶与无粒子稀释空气混合,以降低气溶胶浓度的装置。
3.3.4 过滤系统 filter system
由过滤器、安装架及其他支撑装置或箱体组成的系统。
3.3.5 终端过滤器 final filter
空气进入洁净室或洁净区之前最末端位置上的过滤器。
3.3.6 已装过滤系统 installed filter system
已安装在顶棚、侧墙、装置、风管上的过滤系统。
3.3.7 已装过滤系统检漏 installed filter system leakage test
为确认过滤器安装良好,向设施内无旁路渗漏,过滤器及其安装框架均无缺陷和渗漏而进行的测试。
3.3.8 渗漏 leak
(过滤系统)因密封性欠佳或缺陷使污染物漏出,造成下风向浓度超过预期值。
3.3.9 扫描 scanning
让气溶胶光度计或光散射离散粒子计数器的采样口,以略有重叠的往复行程移过规定的检测区来查找过滤器及其他部件渗漏的方法。
3.4 与气流和其他物理状态有关的术语
3.4.1 换气次数 air exchange rate
单位时间的换气次数,以单位时间送入的空气体积除以该洁净室或洁净区的体积计算。
3.4.2 测量平面 measuring plane
用来检测或测量风速等性能参数的横断面。
3.4.3 非单向流 non-unidirectional airflow
洁净室或洁净区的送风以诱导方式与室内空气混合的气流分布。
[来源:GB/T25915.1—2021,3.2.8]
3.4.4 送风量 supply airflow rate
单位时间内从终端过滤器或风管进入洁净室或洁净区的空气量
3.4.5 总风量 total air volume flow rate
单位时间内通过洁净室或洁净区的空气量
3.4.6 单向流 unidirectional airflow
通过洁净室或洁净区整个断面,风速稳定且平行的受控气流。
[来源:GB/T25915.1—2021,3.2.7]
3.4.7 气流均匀度 uniformity of airflow
单向流各点风速值(速度和方向)在规定的平均气流速度的百分比。
3.5 与静电测量有关的术语
3.5.1 放电时间 discharge time
绝缘的导电监测板上的电压(正或负)降至初始电压所需的时间。
3.5.2 补偿电压 offset voltage
将未充电的绝缘导电板置于电离空气中时其上积累的电压。
3.5.3 静电耗散特性 static-dissipative property
以传导或其他机理将工作表面或产品表面的静电荷降至某规定值或标称零电荷的能力。
3.5.4 表面电压水平 surface voltage level
用适用仪器在工作表面或产品表面所测出的或正或负的静电电压。
3.6 与测量器具和测量条件的有关术语
3.6.1 气溶胶发生器 aerosol generator
能够在恒定浓度下产生具有适当尺寸范围(例如0.05 微米至2 微米)的颗粒物的装置,可通过热、液压、气动、超声波或静电方法产生。
3.6.2 气溶胶光度计 aerosol photometer
利用光散射原理、用前散射光腔测量空气悬浮粒子质量浓度的仪器。
3.6.3风量罩 airflow capture hood with measuring device
可完全覆盖过滤器或空气扩散器,并收集空气以直接测量空气体积流量的装置。3.6.4光散射离散粒子计数器 LSAPC light scattering airborne particle counter
依据粒子的光学等效直径,对空气中单个粒子进行计数和测径的仪器。
注 1:GB/T 29024.4-2017 给出了LSAPC 的规格。
[来源:GB/T25915.1—2021,3.5.1,修订]
3.6.5 代测板 witness plate
当特定表面无法接近或对处置太敏感而无法直接进行测量时,作为被测表面替代物的、具有规定表面积的材料。
3.7 与占用状态有关的术语
3.7.1 空态 as-built
洁净室或洁净区所有服务设施就位并运行,但无设备、家具、材料和人员的状态。
[来源:GB/T25915.1—2021,3.3.1]
3.7.2 静态 at-rest
洁净室或洁净区建成且设备就位,按议定的方式运行,但无人员在场的状态。
[来源:GB/T25915.1—2021,3.3.2]
3.7.3 动态 operational
洁净室或洁净区设施按规定方式运行,且有规定数量的人员按议定方式工作的状态。
[来源:GB/T25915.1—2021,3.3.3]
4 检测规程
4.1 洁净室检测
4.1.1 一般检测
应执行 GB/T25915.1[1],对空气粒子浓度对洁净室或洁净区分级。如果需要,应选择其他的洁净度属性(见表1)。
注:每个标准包含基于特定属性特性的试验方法规范、试验数据评估指南和试验仪器规范。

4.1.2 支持性检测
表 2 列出了可用于测量洁净室或洁净区装置性能的其他适用检测项目。这些检测可在三种指定占用状态中的每一种状态下进行;建议的应用见附录B 中的详细信息。这些检测可能不包括所有检测,也可能不要求对任何指定项目进行所有检测。检测和检测方法应按照客户和供应商商定的方式进行选择。所选检测也可以作为常规监测或定期检测的一部分定期重复检测。检测选择指南和检测清单见附录A。检测方法见附录B。
注:附录B 中所述的检测方法仅为大纲形式。可以开发特定的方法来满足特定应用的需要。

4.2 原理
4.2.1 压差检测
压差检测的目的是验证洁净室系统维持其设施与周围环境间规定压差的能力。压差检测在下述工作完成之后进行:洁净室的风速或风量、气流均匀性以及其他适用检测项目已满足验收标准。压差检测的具体介绍见B.1。
4.2.2 气流检测
这项检测用于测定单向流和非单向流洁净室或洁净区的送风气流。在单向流中,送风速度可使用单点读数来测量,进而测量流速和确定流速的均匀性。单点流速读数的平均值可用于计算送风量和换气率(每小时换气次数)。在非单向流中,通常不需要测量单点风速,因为通常不需要流速均匀。在这种情况下,可直接测量风量,然后用于计算洁净室或洁净区的换气率(每小时换气次数)。气流检测程序见B.2。
4.2.3 气流方向检测与可视化
此项检测旨在证明气流方向和流速均匀性符合设计和性能要求。气流方向测试可在静态下进行,以确定洁净室基础的气流模式,也可在模拟实际操作的动态下重复进行。检测方法见B.3。
4.2.4 自净时间检测
自净时间检测旨在确定洁净室/区在短时暴露于空气悬浮粒子挑战源之后,在有限时间内恢复到指定洁净级别的能力。单向流系统不推荐测试。测试程序见B.4。如果使用人工气溶胶,则应考虑洁净室/区的残留污染风险。
4.2.5 温度检测
本检测旨在验证在客户指定的时间段内,待测区域的空气温度水平在控制范围内。测试程序见B.5 测试.
4.2.6 湿度检测
本检测旨在验证在在客户指定的时间段内,待测区域的空气湿度(表示为相对湿度或露点)水平在控制范围内。测试程序见B.6。
4.2.7 已装过滤系统泄漏检测
本检测旨在检测验证洁净室设施不存在旁路渗漏,过滤器不存在缺陷(滤材和边框上的小孔、损伤及过滤器边框泄漏),从而确认终端高效过滤器安装良好。这项检测不检查系统的过滤效率。通过在过滤器上游引入气溶胶挑战,并在过滤器和支撑框架下游进行扫描,或在下游管道中进行采样,进行检测。泄漏检测方法见B.7。
4.2.8 围护结构密闭性泄漏检测
本检测旨在确定是否有未经过滤的空气从洁净室/区范围以外通过接头、接缝、门缝和有压力的天花板侵入洁净室/区。检测程序见B.8。
4.2.9 静电和离子发生器检测
本检测旨在评估物体的静电电压,材料的静电耗散特性,以及洁净室或洁净区静电控制所用离子发生器(即电离器)的性能。静电检测旨在评估工作表面和产品表面的静电电压,地面、工作台面等的静电耗散特性。离子发生器检测旨在评估离子发生器消除表面静电的性能。检测程序见B.9。
4.2.10粒子沉降检测
本检测旨在验证在规定的时间内从洁净室空气中沉降到表面上的粒子的数量和大小。这项检测的程序见B.10。
4.2.11检测隔离检测
本检测检测旨在评估指定气流的隔离有效性。检测使用粒子挑战低一级别的区域,并确定在隔断的另一侧受保护区域的粒子浓度。检测程序见B.11。
5 检测报告
每项检测结果都应记录在检测报告中。检测报告应包含下述信息:
a)检测机构的名称、地址、检测日期;
b)本部分的编号及颁布年份,即GB/T25915.3: [当前版本的年份];
c)清楚标明所测洁净室或洁净区的具体位置(必要时以邻近区域作参照),并标注所有采样点的具体坐标;
d)为洁净室或洁净区所规定的标准,包括ISO 等级,相应的占用状态,关注粒径;
e)所用检测方法的详细说明,包括特殊的检测条件以及与规定检测方法的偏离之处;检测仪器的规格型号,仪器最新的校准证书;
f)检测结果,包括附录B 相关条目中要求的报告数据,以及达到要求的说明;
g)与附录B 条目有关的、针对特定检测项目的其他具体要求。
附录 A
(资料性)
支持检测和表单的选择
A.1 概述
应特别注意洁净室、洁净区或受控区性能的检测顺序。
检测项目和检测顺序应由客户与供应商协定,应尽可能早发现不符合情况,并且不应影响后续的其他检测。
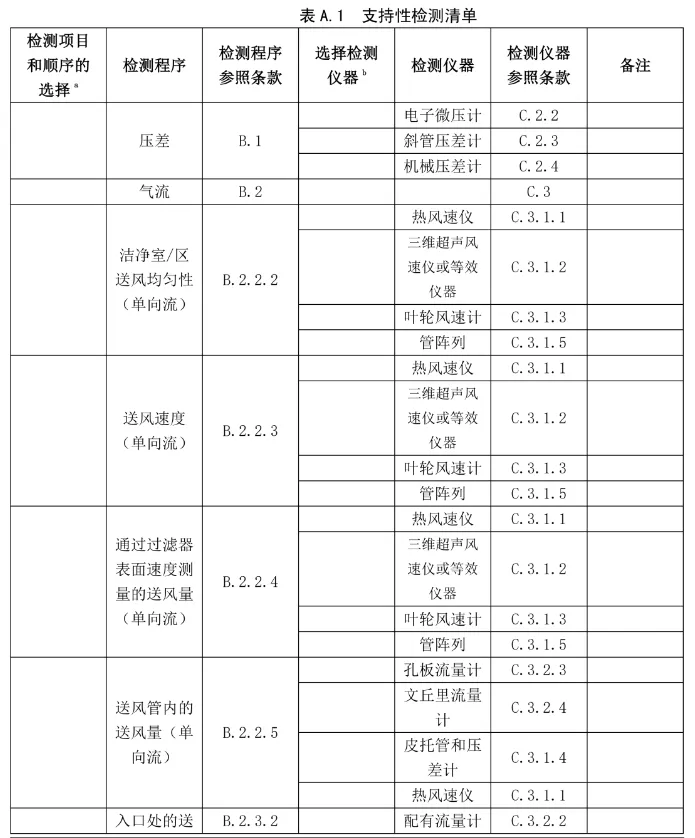
A.2 检测清单





A.3 检测和验证计划
至少应进行检测:
a)根据GB/T 25915.1(ISO14644-1)进行分级;
b)启动期间应进行验证;
c)在确认并纠正故障后进行验证;
d)调试后进行验证;
e)在定期检测期间。
应进行风险评估以确定定期检测的周期。
应根据监测数据、趋势和检测结果确认所选检测的检测周期,必要时可调整。


