文章来源:分子庄园
作者:木子庄主
聚丙烯酰胺凝胶电泳(PAGE),是以聚丙烯酰胺凝胶作为支持介质的一种常用电泳技术,可用于蛋白质和核酸的分离。

一、聚丙烯酰胺凝胶
聚丙烯酰胺凝胶是由单体丙烯酰胺(Acr)和N,N´-亚甲基双丙烯酰胺(Bis)在引发剂(eg.APS)和加速剂(eg.TEMED)的作用下聚合而成。
1. 聚合原理
在聚合过程中,四甲基乙二胺(TEMED)的游离羟基促进过硫酸铵[(NH₄)₂S₂O₈]的水溶液产生SO4²⁻自由基,自由基使单体丙烯酰胺和N,N´-亚甲基双丙烯酰胺的C-C双键打开而被活化,活化的自由基丙烯酰胺之间能发生聚合形成丙烯酰胺长链,同时活化的甲叉双丙烯酰胺在不断延长的丙烯酰胺链间形成甲叉键交联,从而形成交联的三维网状结构。

丙烯酰胺还有一种光聚合法,催化剂是核黄素,核黄素在光照下能够产生自由基,催化聚合反应。

2. 浓度控制
聚合后的聚丙烯酰胺凝胶的强度、弹性、透明度、粘度和孔径大小均取决于胶的浓度和交联度。
聚丙烯酰胺凝胶的孔径可以通过改变丙烯酰胺和甲叉双丙烯酰胺的浓度来控制,丙烯酰胺的浓度可以在3%-30%之间。低浓度的凝胶具有较大的孔径,如3%的聚丙烯酰胺凝胶对蛋白质没有明显的阻碍作用,可用于平板等电聚焦或SDS-聚丙烯酰胺凝胶电泳的浓缩胶,也可以用于分离DNA;高浓度凝胶具有较小的孔径,对蛋白质有分子筛的作用,可以用于根据蛋白质的分子量进行分离的电泳中,如10%-20%的凝胶常用于SDS-聚丙烯酰胺凝胶电泳的分离胶。
3. 优点
聚丙烯酰胺凝胶因有许多突出的优点而得到广泛的应用。其主要的优点有:
1)可以随意控制胶浓度和交联度,从而得到不同的有效孔径,用于分离不同分子量的生物大分子。
2)能把分子筛作用和电荷效应结合在同一方法中,达到更高的灵敏度,且聚丙烯酰胺凝胶是由-C-C-键结合的酰胺多聚物,侧链只有不活泼的酰胺基-CO-NH2,没有带电的其他离子基团,化学惰性好,电泳时不会产生“电渗”。

3)因为可以制得高纯度的单体原料,电泳分离的重复性好;且凝胶机械强度好,有弹性,不易碎,便于操作和保存,还可以用作固定化酶的惰性载体。
4)凝胶透明度高,便于照相和复印,且无紫外吸收,不染色就可以用于紫外波长的凝胶扫描作定量分析。
二、聚丙烯酰胺凝胶电泳分类
1. 连续与不连续电泳体系
PAGE根据其有无浓缩效应分为连续体系和不连续体系两大类。
1)连续体系指在整个电泳体系中的缓冲液pH值和凝胶孔径大小(浓度)相同,带电颗粒在电场作用下,主要靠电荷和分子筛效应,主要用于分析核酸样本。
2)不连续体系由电极缓冲液、浓缩胶及分离胶所组成:①浓缩胶是4%丙烯酰胺浓度的大孔胶,制胶缓冲液为pH6.8的Tris-HCl;②分离胶是12.5%丙烯酰胺浓度的小孔胶,制胶缓冲液为pH8.8的Tris-HCl;③电极缓冲液是pH8.3的Tris-甘氨酸缓冲液。
2种孔径的凝胶、2种缓冲体系、3种pH值使不连续体系形成了凝胶孔径、pH值、缓冲液离子成分的不连续性,带电颗粒在电场中泳动不仅有电荷效应,分子筛效应,还具有浓缩效应,因而其分离条带清晰度及分辨率均比连续体系要好,主要用于蛋白质样品的分离。
2、变性和非变性电泳体系
PAGE有非变性聚丙烯酰胺凝胶电泳(Native-PAGE)和变性聚丙烯酰胺凝胶电泳两种形式。

1)非变性聚丙烯酰胺凝胶电泳(Native-PAGE)
Native-PAGE可以使生物大分子在电泳过程中保持其天然的形状和电荷,它们的分离是依据其电泳迁移率的不同和凝胶的分子筛作用,尤其是在电泳分离后仍能保持蛋白质和酶等生物大分子的生物活性,对于生物大分子的鉴定有重要意义。
在蛋白质的非变性聚丙烯酰胺凝胶电泳中,依据的是蛋白质的分子量大小、蛋白质的形状及其所附带的电荷量而逐渐呈梯度分开;在DNA的非变性聚丙烯酰胺凝胶电泳中,DNA呈双链状态泳动,其迁移率会受碱基组成和序列的影响。
2)变性聚丙烯酰胺凝胶电泳
在变性聚丙烯酰胺凝胶电泳中,加入了变性剂,生物大分子的分离仅依据于分子量大小,蛋白质变性剂常为SDS,核酸变性剂常为尿素、甲酰胺等。
SDS-PAGE是最常用的一种蛋白表达分析技术,此项技术的原理是根据样本中蛋白质分子量大小的不同,使其在电泳胶中分离。其通常用于检测蛋白的表达情况以及分析目的蛋白的纯度等。
1、SDS-PAGE的实验过程
1)样本处理
蛋白中含有很多的氨基(+)和羧基(-),不同的蛋白在不同的pH值下表现出不同的电荷,为了使蛋白在电泳中的迁移率只与分子量有关,在上样前通常会进行一些处理。即在样品中加入含有SDS和β-巯基乙醇/DTT的上缓冲液。
根据样品分离目的不同,主要有三种处理方法:还原SDS处理、非还原SDS处理、带有烷基化作用的还原SDS处理。
①还原SDS处理
在上样buffer中加入SDS和DTT/β-巯基乙醇后,蛋白质构象被解离,电荷被中和,形成SDS与蛋白相结合的分子,在电泳中,只根据分子量来分离。

上样buffer中通常还加入溴酚蓝染料,用于监控电泳进程,另外也可加有适量的蔗糖或甘油以增大溶液密度,使加样时样品溶液可以沉入样品凹槽底部。

一般电泳均按这种方式处理,样品稀释适当浓度,加入上样Buffer,离心,沸水煮5min,再离心加样。
②带有烷基化作用的还原SDS处理
碘乙酸胺的烷基化作用可以很好的并经久牢固的保护SH基团,使完全变性的蛋白质保持还原状态;另碘乙酸胺可捕集过量的DTT,而防止银染时的纹理现象。100μL样品缓冲液中10μL20%的碘乙酸胺,并在室温保温30min。
③非还原SDS处理
生理体液、血清、尿液等样品,一般只用1%SDS沸水中煮3min,不加还原剂,因而蛋白折叠未被破坏,不作为测定分子量来使用。
SDS(十二烷基硫酸钠)是一种阴离子去污剂,它可以断开分子内和分子间的氢键,破坏蛋白质分子的二级和三级结构;强还原剂β-巯基乙醇/二硫苏糖醇可以断开半胱氨酸残基之间的二硫键。

在样品和凝胶中加入还原剂和SDS后,蛋白质分子被完全变性,解聚成多肽链,SDS和多肽链上的氨基酸侧链结合成蛋白-SDS胶束(平均每两个氨基酸残基结合一个SDS分子),并附带上大量的负电荷,所带的负电荷大大超过了蛋白原有的电荷量,这样就消除了不同分子间的电荷差异。

SDS与蛋白质结合后,还可引起构象改变,蛋白质-SDS复合物形成近似“雪茄烟”形的长椭圆棒,不同蛋白质的SDS复合物的短轴长度都一样,约为18Å(1Å=0.1nm),这样的蛋白质-SDS复合物,在凝胶中的迁移率,不再受蛋白质原的电荷和形状的影响,而只取决于分子量的大小。
2)凝胶配置

制备凝胶时首先要根据待分离样品的情况选择适当的分离胶浓度,如果要分离较大的蛋白质,需要使用低浓度如10%或7.5%的凝胶(孔径较大);而对于分离较小的蛋白质,使用的较高浓度凝胶(孔径较小)可以得到更好的分离效果。

分离胶聚合后,通常在上面加上一层浓缩胶(约1 cm),并在浓缩上插入样品梳,形成上样凹槽。
浓缩胶主要起堆积作用。凝胶浓度较小(4%),孔径较大,各种蛋白质都可以不受凝胶孔径阻碍而自由通过,把样品加在浓缩胶上,经过大孔径凝胶的迁移作用而被浓缩至一个狭窄的区带。
3)电泳过程
样品在电泳过程中首先通过浓缩胶,在进入分离胶前由于等速电泳现象而被浓缩。这是由于在电泳缓冲液中主要存在三种阴离子,Cl⁻、甘氨酸根阴离子以及带负电的蛋白质-SDS复合物,在浓缩胶的pH值下,甘氨酸只有少量的电离,所以其电泳迁移率最小,而Cl⁻的电泳迁移率最大。在电场的作用下,Cl⁻最初的迁移速度最快,这样在Cl⁻后面形成低离子浓度区域,即低电导区,而低电导区会产生较高的电场强度,因此Cl⁻后面的离子在较高的电场强度作用下会加速移动。达到稳定状态后,Cl-和甘氨酸之间形成稳定移动的界面。而蛋白质-SDS复合物由于相对量较少,聚集在甘氨酸和Cl⁻的界面附近而被浓缩成很窄的区带(可以被浓缩三百倍)。

当甘氨酸到达分离胶后,由于分离胶的pH值(通常pH8.8)较大,甘氨酸离解度加大,电泳迁移速度变大超过蛋白质-SDS复合物,甘氨酸和Cl⁻的界面很快超过蛋白质-SDS复合物。这时蛋白质-SDS复合物在分离胶中以本身的电泳迁移速度进行电泳,向正极移动。由于蛋白质-SDS复合物在单位长度上带有相等的电荷,所以它们以相等的迁移速度从浓缩胶进入分离胶,进入分离胶后,由于聚丙烯酰胺的分子筛作用,小分子的蛋白质可以容易的通过凝胶孔径,阻力小,迁移速度快;大分子蛋白质则受到较大的阻力而被滞后,这样蛋白质在电泳过程中就会根据其各自分子量的大小而被分离。
4)凝胶染色分析
溴酚蓝指示剂是一个较小的分子,可以自由通过凝胶孔径,所以它显示着电泳的前沿位置。

当指示剂到达凝胶底部时,停止电泳,从平板中取出凝胶。在适当的染色液中(如通常使用的考马斯亮蓝)染色几个小时,而后过夜脱色。脱色液去除凝胶中未与蛋白结合的背底染料,这时就可以清晰地观察到凝胶中被染色的蛋白质区带。

2、高pH碱性不连续系统特点
1)浓缩胶的pH(6.8)小于慢离子甘氨酸的pKa(9.8)3个pH左右,所以α≈0.001,即在浓缩胶中甘氨酸只有0.1%离解,因此在电场中迁移很慢,是慢离子。
2)快离子Cl⁻由于几乎全部离解,电泳迁移率最大,不受pH变化的影响。
3)分离胶的pH(8.8)小于慢离子的pKa一个pH左右,α≈0.1,所以在分离胶中甘氨酸离解加大,电泳迁移率加大,就赶到蛋白质带的前面。
4)电极缓冲液中共轭碱Tris的pKa小于分离胶的pH(8.8)约1个pH,使其缓冲能力增大;电极缓冲液的pH为8.3,相近于Tris的pKa(8.1),以便获得最大的缓冲能力。
3、SDS-PAGE的应用
1)未知蛋白分子量的测定
当分子量在15KD到200KD之间时,蛋白质的迁移率和分子量的对数呈线性关系,符合下式:logMW=K-bX,式中:MW为分子量,X为迁移率,k、b均为常数,若将已知分子量的标准蛋白质的迁移率对分子量的对数作图,可获得一条标准曲线,未知蛋白质在相同条件下进行电泳,根据它的电泳迁移率即可在标准曲线上求得分子量。

2)蛋白提纯过程中纯度的检测
纯化的蛋白质通常在SDS电泳上应只有一条带,但如果蛋白质是由不同的亚基组成的,它在电泳中可能会形成分别对应于各个亚基的几条带。SDS-聚丙烯酰胺凝胶电泳具有较高的灵敏度,一般只需要不到微克量级的蛋白质,而且通过电泳还可以同时得到关于分子量的情况,这些信息对于了解未知蛋白及设计提纯过程都是非常重要的。
4、SDS-PAGE电泳常见问题
1)关于凝胶的制备
通常凝胶在30min-1h内凝。如果凝的太慢,可能是TEMED,AP剂量不够。 如果凝的太快,可能是AP和TEMED用量过多。待凝胶在室温凝固后,可在室温下放置一段时间使用,忌即配即用或冰箱放置,前者易导致凝固不充分,后者可导致SDS结晶。
高浓度胶在温度较低(冬天)的情况下,凝胶不均匀,在分离胶的下部易出现波浪样的花纹;此时可以加大TEMED和过硫酸胺的量,使其凝结速度加快。高浓度凝胶脆性强易碎,在室温较高的情况下可以适当减少TEMED和过硫酸胺的量。
2)条带异常情况
①出现“微笑”形带(两边翘起中间凹下︶):在较厚的凝胶中,由于凝胶不均匀冷却,中间部分凝固不好所致。
②出现“皱眉”形带(两边向下中间鼓起︵):一般原因是两板之间的底部间隙气泡未排除干净,可在两板间加入适量缓冲液,以排除气泡。
③带出现拖尾:样品融解效果不佳或分离胶浓度过大引起,此外可能是灌胶时分离胶过多导致浓缩胶很少,不能起到浓缩作用,没有把样品压成一条线。建议选择适当的样品缓冲液,加适量样品促溶剂;若电泳缓冲液时间过长,重新配制;降低凝胶浓度。
④带出现纹理现象:主要是样品不溶性颗粒引起的。建议加适量样品促溶剂。
⑤电泳的条带过粗:蛋白质样品未浓缩好,适当增加浓缩胶的长度;保证浓缩胶贮液的pH正确(6.8);适当降低电压。
⑥“鬼带”的出现及处理:“鬼带”就是在跑构象复杂的蛋白质大分子时,在泳道顶端出现一些未知条带或在加样孔底部生成沉淀,这主要是因为还原剂在加热的过程中被氧化失活,使解离的蛋白质分子重新折叠和亚基重新缔合,由于其分子量通常要比目标条带大,所以会生成未知条带或沉淀。建议在加热煮沸后,再添加适量的DTT或β-巯基乙醇,以补充不足的还原剂,或可加适量EDTA来阻止还原剂的氧化。
⑦目的蛋白质条带模糊:电泳凝胶浓度选择不当(低于10Kd的小分子蛋白质要用Tricine胶);蛋白质样品水解,注意除去蛋白质样品的内源性的水解酶,不要反复冻融,缓冲溶液、SDS都要新鲜配制;避免加样过多,提高分辨率,加样体积根据样品浓度和凝胶厚度灵活掌握,一般上样体积为10-15uL(即2-10ug蛋白质)。
加热变性后的蛋白质样品要放置到室温即电泳,不要久放,更不要扔到冰箱里保存,因为蛋白质的二硫键在高温下可能是会断开,但是暴露于空气中温度降低会重新形成二硫键,而且可能在过久放置过程中蛋白质可能会再折叠。
3)电泳异常情况
①电泳电压很高但电流很低(电压50v以上,可电流却在5mA以下):主要原因是电泳槽没有正确装配,电流未形成通路。包括内外槽装反,外槽液过少等。
②电泳时间比正常要长:可能是因为凝胶缓冲系统和电级缓冲系统地PH选择错误,即缓冲系统的PH和被分离物质的等电点差别太小,或缓冲系统的离子强度太高。
③溴酚蓝不能起到指示作用:在实验中有时会出现溴酚蓝已跑出板底,但蛋白质却还未跑下来的现象。主要原因可能是缓冲液和分离胶的浓度过高,建议更换正确pH值的缓冲液,降低分离胶的浓度。
④电泳完后胶上有很多长条纹的杂带:建议电泳缓冲液不要回收利用,配制胶的溶液一定要纯。
配胶缓冲液系统在电泳中的影响:

缓冲液在电泳过程中的主要作用是维持合适的pH。电泳时正极与负极都会发生电解反应,正极发生的是氧化反应,负极发生的是还原反应,长时间的电泳将使正极变酸,负极变碱,缓冲液可以维持溶液两极的pH保持基本不变。在浓缩胶中,pH环境呈弱酸性,因此甘氨酸解离很少,泳动效率低;而Cl⁻却很高,两者之间形成导电性较低的区带,蛋白分子就介于二者之间泳动并聚集到一起,浓缩为一狭窄的区带。所以,pH对整个反应体系的影响是至关重要的,实验中在排除其他因素之后仍不能很好解决问题的情况,应首要考虑该因素。
四、PAGE与DNA分析
1、试剂配置
①30% Acr-Bis(29:1):29g丙烯酰胺,1gN,N´-亚甲基双丙烯酰胺,加蒸馏水至100mL。
配成30%的丙烯酰胺水溶液在4℃下能保存1个月,在贮存期间丙烯酰胺会水解为丙烯酸而增加电泳时的电内渗现象并减慢电泳的迁移率。丙烯酰胺和甲叉双丙烯酰胺是一种对中枢神经系统有毒的试剂,操作时要避免直接接触皮肤,但它们聚合后则无毒。
②10%过硫酸铵(Aps):0.4g过硫酸铵,4mL蒸馏水。
③1×TBE 缓冲液:89mol/LTris-硼酸盐,2mol/L EDTA(pH8.0)。
④加样缓冲液:0.25%溴酚蓝,0.25%二甲苯青FF,40%蔗糖水溶液(W/V) 4℃贮存。
2、凝胶配制
组分名称 | 10% PAGE胶配制方法(40ml) | 1、30% Acr-Bis (29:1)和TEMED 4℃避光保存,其余组分可室温保存。 2、过硫酸铵(APS)为固体粉末,使用前配制成10% APS溶液(0.1 g APS加1mL双蒸水)。APS 溶液最好现配现用,通常4℃可保存一周,-20℃能保存半年。 3、TBE缓冲能力强,适合较长时间电泳,分辨率较高。 4、PAGE 凝胶的凝聚速度与温度和APS、TEMED的用量密切相关;可通过改变APS及TEMED的用量,控制PAGE凝胶的聚合速度。 5、TEMED制胶时必须最后添加。 |
30% Acr-Bis(29:1) | 13.3ml | |
过硫酸铵(APS、10%) | 400ul | |
四甲基乙二胺(TEMED) | 20ul | |
dd H20 | 18.4ml | |
5X TBE电泳缓冲液 | 8ml |
3、有效DNA分离范围
聚丙烯酰胺[%(W/V)] | 有效分离范围(bp) | 二甲苯青FF | 溴酚蓝 |
3.5 | 1000-2000 | 460 | 100 |
5 | 80-500 | 260 | 65 |
8 | 60-400 | 160 | 45 |
12 | 40-200 | 70 | 20 |
15 | 25-150 | 60 | 15 |
20 | 6-100 | 45 | 12 |
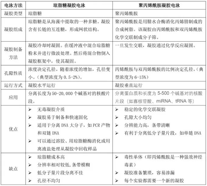
4、VS琼脂糖凝胶
和琼脂糖凝胶相比,聚丙烯酰胺凝胶难于制备和处理,分离范围较窄。但是它们也有突出的优点,由于是不连续的pH梯度,故样品被压缩成一条狭窄的区带,因而增强了分离效果,提高电泳分辨率,尤其对小DNA片段的分析(5~500bp),在这一范围内,仅差1bp的DNA分子也能清晰地分开。
其次,回收的DNA纯度很高,如可直接用于小鼠胚胎显微注射。在引物的纯化中也常用此凝胶进行纯化,也称PAGE纯化。

| vs. | PAGE | 琼脂糖凝胶 |
配制 | 繁琐复杂 | 简单 |
孔径 | 小 | 大 |
分离范围 | 只能分离分子量较小的核酸、但分辨率高。 | 能分离分子量比较大的核酸、分离范围广。 |
凝胶厚度 | ≥0.2mm | ≥3mm |
样本装载量 | 大(eg.多达10ug的DNA其分辨率也不受到显著影响) | 小 |
进行方向 | 垂直 | 水平 |
进行时间 | 长 | 短 |
成本 | 较高 | 便宜 |
安全性 | 无毒 | 有毒 |
5、DNA染色
与琼脂糖凝胶不同,聚丙烯酰胺凝胶灌胶时不能加入核酸染料,因为染料会影响丙烯酰胺的聚合、还会妨碍DAN的迁移并使DNA条带变形;所以一般是电泳后采用泡染法染色。
6、DNA回收
PAGE和琼脂糖成胶原理不同:聚丙烯酰胺凝胶的凝结是化学过程,其中的丙烯酰胺单体通过化学反应聚合成高聚物,化学反应的特点就是温度越高,反应速度越快。而琼脂糖凝胶凝结是物理过程,其中的琼脂糖长链在整个过程中没有变化,有所变化的是氢键等次级键的结合情况。温度越低,氢键结合越牢固。
所以一般通过压碎和浸泡法从聚丙烯酰胺凝胶中回收DNA,因为一般回收温度下凝胶不会被融化,只有通过DNA的自发运动从凝胶回到溶液中。
7、电泳注意事项
1)一般使用0.5X/1X TBE、1~8V/cm低电压电泳,若在较高电压下进行,凝胶中部产热不均匀,造成DNA条带弯曲,甚至导致小片段DNA解链。
2)间隔玻璃板厚度可为0.5~2mm,凝胶越厚,电泳时产热越多;过多热量可导致DNA条带的“微笑”现象。
3)缓冲液槽和凝胶中务必使用同一批次的电泳缓冲液;离子强度或PH的微小差异会造成缓冲液功能紊乱,从而使DNA片段的迁移严重失真。为防止电泳后区带拖尾,样品中盐离子强度应尽量降低。


