分子诊断原料中的残留核酸主要来源于微生物发酵过程中的宿主残留核酸,以及生产环境和物料中的微生物或人源核酸污染。对于分子诊断而言,原料中的上述核酸残留是造成部分PCR扩增检测假阳性的重要原因,尤其是对多重病原微生物的检测,未知的核酸残留污染更是会严重影响检测结果的准确性。因此,有效控制分子诊断原料中的超低核酸残留已经成为分子诊断原料厂家亟待解决的问题。
此外,在生物制品质量控制领域,为保证生物制品的安全性,各监管机构(WHO, FDA, NMPA等) 对参与治疗疾病的生物制品中的残留DNA会制定严格的标准。中国药典2020年版三部规定,以细胞基质生产的生物制剂DNA残留量不能超过100pg/剂,以细菌或真菌基质生产的疫苗DNA残留量不能超过10ng/剂。

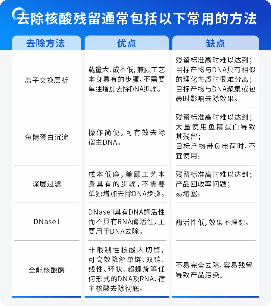
超低核酸残留生产工艺还需要考虑的因素:
1. 全面分析综合管控(环境、工艺综合管理)。
2. 工艺方法稳定可靠(工艺稳定,质量可控)。
对于超低宿主核酸残留的生物制品,建立合适的宿主细胞残留DNA检测方法至关重要。中国药典2020年版三部通则3407规定,宿主细胞DNA残留量检测方法为DNA探针杂交法、荧光染色法和定量PCR法。其中,qPCR法具有极高的灵敏度、序列特异性和准确性,现已成为各生物制品厂家首选检测方法。

为响应临床对越来越多病原微生物的检测要求,宝锐生物通过优化酶原料的生产管理,升级工艺技术,完善质量检测体系,建立起了NA系列分子诊断原料专用生产体系,确保极大减少或去除原料中的核酸残留污染,实现了超低核酸残留原料的稳定规模化生产。
宝锐生物可提供常规/可冻干的超低核酸残留NA系列分子诊断原料,全方位一站式解决宿主和环境微生物的残留问题,为客户提供高灵敏度的解决方案,助力病原微生物的分子诊断。






1. NA系列产品宿主核酸检测

结论:E03-NA、E07-NA、E16-NA等单酶产品均无大肠杆菌宿主DNA残留检出。
2. 其他背景菌验证


结论:检测FM2181-4-NA中肺炎支原体、肺炎衣原体、肺炎克雷伯菌、铜绿假单胞菌、金黄色葡萄球菌、
克柔念珠菌、嗜麦芽单胞菌、酵母菌的污染、残留,均未检出。



结论:检测MD2084-2-NA中人基因组(RNase P、GAPDH)的污染、残留,均未检出。
4. 稳定性验证
4-1 加速稳定性

结论:宝锐FM5071-NA预混液试剂放置在 37℃加速 7 天、14 天后,扩增性能与未加速试剂一致,能够保持稳定。
4-2 冻融稳定性

结论:宝锐FM5071-NA预混液试剂在冻融5、10、15、20次后,扩增性能与未冻融试剂一致,能够保持稳定。